首页 国内 国际 地方 环保 能源 科技 财经 房产 健康 法制 社会 教育 娱乐 文旅 交通 消费 舆情 图片 VR 访谈 专题 非遗
首页
新闻
国内
国际
地方
环保
能源
科技
财经
房产
健康
法制
社会
教育
娱乐
文旅
交通
消费
舆情
图片
要闻
旅游
文化
农业
能源
时尚
环境
VR
访谈
专题
马文化
非遗
人员查询
首页 > 科技
以赛促研推动AI在新型电力系统应用落地
均质化正极材料为全固态锂电池商业化奠定基础
2024-07-31
乌鲁木齐经开区:科技企业孵化器为创新添动能
2024-07-31
我国科学家发现蕴含第一代恒星的候选星系
2024-07-31
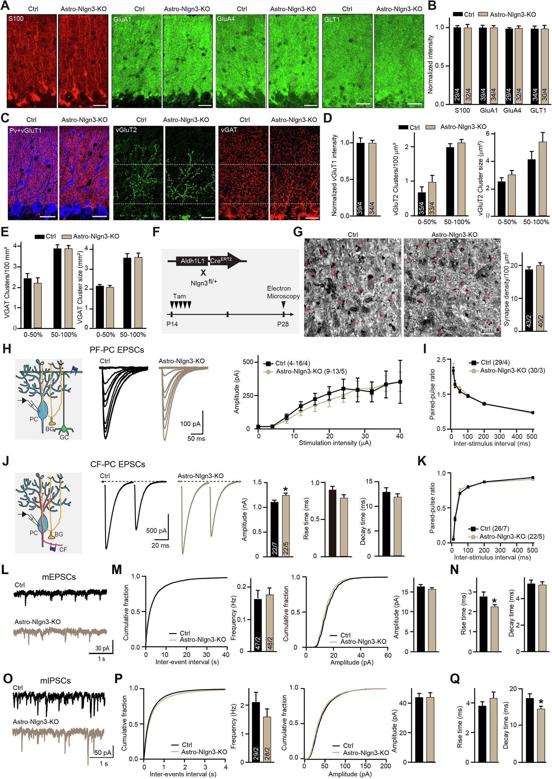
孤独症相关基因在星形胶质细胞中的作用机制被揭示
2024-07-31
江苏:校企共促粮食储藏科技创新转型
2024-07-30
加快打造人工智能产业新高地——2024首届人工智能先进技术成果供需对接大会见闻
2024-07-30
科研团队发现妊娠期糖尿病特定分子标记物与通路特征
2024-07-30
高温超导体家族“上新”!为什么要不断寻找高温超导体?
2024-07-30
<
1 2 ... 136 137 138 139 140 141 142 ... 645 646
>
我国鼓励“银发力量”参与医养结合服务 “检察蓝”守护生态绿 ——“十四五”期间检察机关以高质效公益诉讼服务美丽中国建设 广东开展韩江流域水利综合治理显成效—— 潮起韩江满目新 多部门印发办法规范招标代理 “乘客开门”“好意搭载”发生事故,谁担责、怎么赔 第七届全国粮食行业职业技能竞赛在郑州举办 AI加速人享其行物畅其流 财经观察:商品小条码,折射消费市场大潜力
热门新闻
政策与市场共振:中证A500指数引领A股新趋势
2025-01-07
诺如病毒感染进入高发期 专家给出这些防治建议
2023-10-30
走进成都互联网法庭 感受“互联网+司法”的新样本
2023-10-13
广东省深圳市南山区法院公开宣判一起拐骗儿童案
2023-10-13
充分发挥教育数字化的重要突破口作用
2023-10-13
人报融媒版权所有,未经书面授权禁止使用
友情链接
中国政府网 新华网 人民网 光明网 法制网
中国能源网 中国经济网 中国新闻网 更多+
联系我们   关于我们
电话:010-53651799
爆料:rmrbzbsgsg@163.com
地址:北京市朝阳区金台西路2号院
邮编:100733
人员查询
Copyright 2009-2020 by www.marketdaily.com.cn. all rights reserved 网络文化增值信息服务许可编号:文信京[2009]091282号 ICP备案号:京ICP备2024046795号 | 京公安备案号11010502054782号
登记号:京作登字-2021-F-00039476 | 许可证编号:(京)字第20684号