科技日报实习记者 王怡
23日,记者从首都医科大学获悉,该校基础医学院神经生物学系李晓光团队,利用神经营养因子3活性生物材料支架激活内源性神经发生,修复成年大鼠胸髓5mm完全性切除损伤,使大鼠后肢的运动功能显著恢复。这是国际上首次系统揭示脊髓损伤区新生神经元的亚型分类及其神经环路的重建情况,相关研究成果发表在神经科学国际期刊《神经生物学进展》。
脊髓损伤修复是国际上尚未解决的重大医学难题。脊髓损伤不仅给患者带来极大的身体、心理伤害,严重影响患者的生存质量,还会给家庭乃至整个社会造成巨大的经济负担。李晓光和杨朝阳教授团队采用天然生物材料-壳聚糖复合神经营养因子构建了一系列新型活性生物材料,可长期控制释放神经营养因子达14周,改善损伤区局部微环境,激活内源性神经干细胞,募集其迁移至损伤部位分化为成熟的神经元,新生的神经元可与宿主细胞形成功能性的神经环路最终使得功能恢复。

图1:脊髓损伤区新生神经元的亚型分类。脊髓损伤修复后新生神经元亚型分类模式图(A)。免疫荧光染色观察到修复组损伤区存在兴奋性、胆碱能和抑制性神经元(B, D)。同时,损伤区内存在运动型中间神经元、感觉型中间神经元和调节型中间神经元(C, E)。
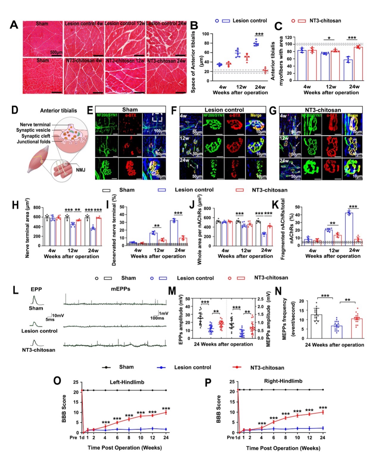
李晓光介绍,为了揭示损伤区内新生神经元是否具有正常脊髓的神经元表型,研究团队借助免疫荧光染色技术,揭示了脊髓损伤区内新生神经元的亚型分类,不同亚型中间神经元的产生为截瘫大鼠后肢运动功能恢复提供了形态学方面的证据。同时,研究团队通过嗜神经病毒示踪技术,发现新生神经元可整合入宿主环路中,并接受大脑皮层来源的、皮层下中枢来源的和脊上来源的轴突投射,使得脑-脊髓-肌肉环路重建。研究团队观察到截瘫平面以下的局部环路重塑,靶器官神经肌肉接头形态和功能改善。
李晓光表示,该研究为后续该支架材料开展急慢性截瘫患者治疗的临床试验奠定了基础。

图2:应用伪狂犬病毒(PRV-EGFP)逆行跨多突触神经示踪证明了新生神经元整合入宿主脊髓中,新生神经元接受大脑皮层来源的、皮层下中枢来源的和脊上来源的轴突投射,从而重建脑-脊髓-肌肉神经网络(A-G)。

图3:截瘫平面以下的环路重塑。通过HE染色、免疫荧光、在体电生理及BBB运动功能评分证明NT-3活性生物材料支架可防止下肢肌肉萎缩(A-C)、改善靶器官神经肌肉接头的形态和功能(D-N)以及后肢运动功能显著恢复(O-P)。
(受访者供图)
