新华社记者 谭元斌
植物如何减轻寒冷引发的损伤?中国科学院武汉植物园钟彩虹研究员团队的最新研究,揭示了猕猴桃抗寒的分子机制。

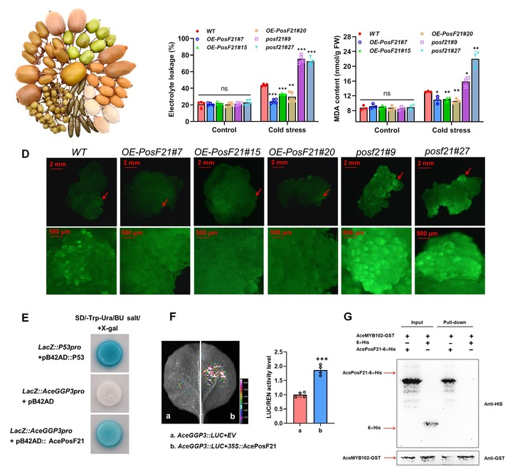
图为猕猴桃AcePosF21基因正向缓解冷胁迫氧化损伤。(中国科学院武汉植物园供图)
这是记者28日从中科院武汉植物园获得的消息。据悉,在寒冷的胁迫下,植物会产生大量活性氧(ROS),从而造成氧化损伤。钟彩虹团队在研究中发现,AcePosF21基因的缺失会降低猕猴桃的维生素C浓度,从而增加活性氧的生成。同时,AcePosF21基因还参与激活AceGGP3基因的表达,而AceGGP3基因的高表达能够促进维生素C的合成并清除过量的活性氧,最终减轻猕猴桃遭受的冷损伤。
钟彩虹团队证实,人类维持健康所必需的重要营养物质维生素C,在植物中能够参与响应胁迫、抗寒等诸多生理过程。团队对抗寒分子机制的揭示,为猕猴桃的低温抗性育种提供了基因资源和重要理论支撑。
相关研究成果近日已在线发表于植物学国际期刊《植物生理学》(Plant Physiology)。中科院武汉植物园李大卫研究员和钟彩虹研究员为论文通讯作者,助理研究员刘晓莹为论文第一作者。
