2月26日,记者从华中科技大学同济医学院附属同济医院获悉,该院胡俊波教授、王桂华教授团队联合电子科技大学许川教授团队通过RNA测序、蛋白质谱分析、体内体外实验等多种实验,揭示结肠癌转移的分子机制,并提出小分子多肽可以有效抑制结肠癌细胞的转移,为结肠癌尤其是转移性结肠癌的靶向a干预提供了理论支持。相关研究成果日前刊发于《美国科学院院报》。

受访单位供图
结肠癌是威胁人类健康的主要恶性肿瘤之一,其发病率和死亡率分别位于第三位和第四位,且呈逐年上升趋势。
晚期结肠癌预后较差,转移是其治疗失败和死亡的主要原因。目前,治疗主要以化疗、靶向治疗、免疫治疗等综合治疗为主,探究结肠癌转移中的关键分子不仅可以预测原发肿瘤的转移潜力,也可为靶向药物的开发提供依据。
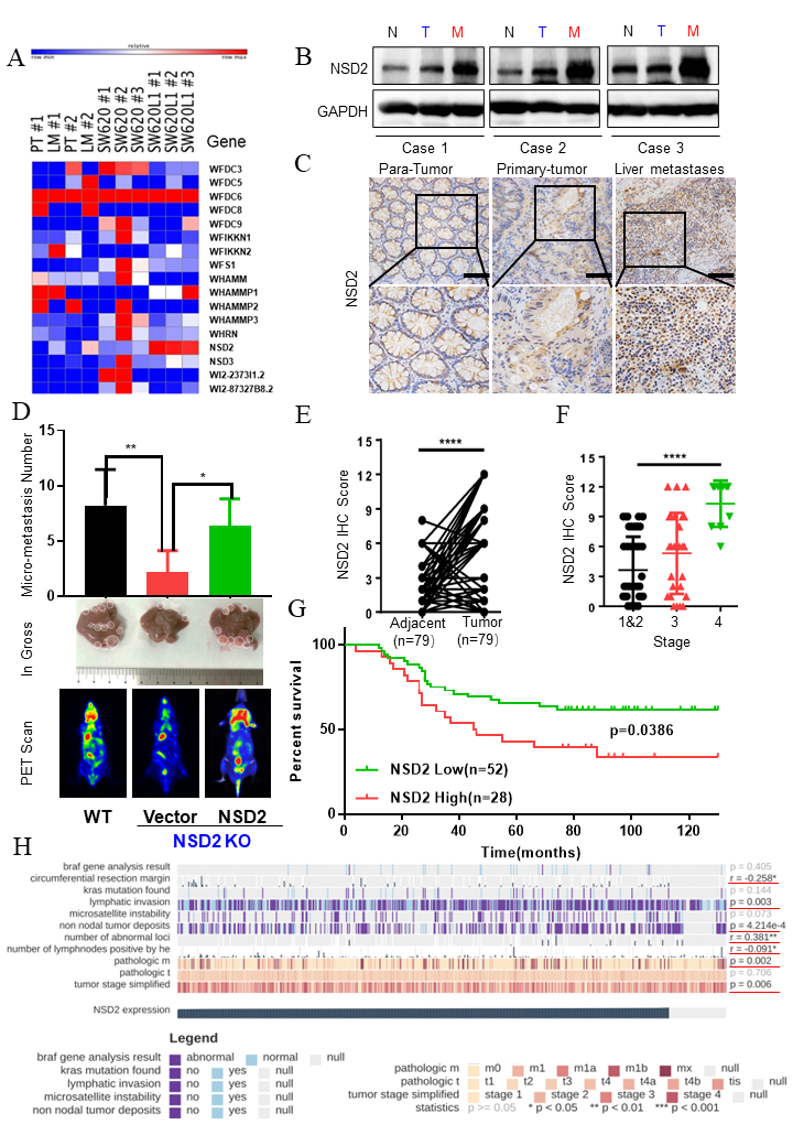
该研究发现,组蛋白甲基转移酶NSD2通过催化鸟苷酸交换因子Tiam1蛋白发生甲基化进而激活RAC1信号,促进结肠癌发生转移。在临床标本中,NSD2的高表达、Tiam1的高甲基化与结肠癌的不良预后相关。由此可见,NSD2和Tiam1是结肠癌转移中发挥关键作用的分子。
在体内外实验中,靶向干预NSD2-Tiam1互作的小分子多肽可以有效抑制结肠癌细胞的转移。因此,基于NSD2-Tiam1信号的干预性小分子多肽药物开发可望为结肠癌的靶向治疗提供新思路。
