7月31日,记者从深圳华大生命科学研究院获悉,科研团队利用基因编辑、时空组学等技术,揭示孤独症相关Nlgn3基因在大脑星形胶质细胞中的位置及影响小鼠社交行为的作用机制,推翻过去认为其在星形胶质细胞中的表达导致孤独症的说法。相关研究成果于近日发表在《分子精神病学》上。
孤独症又称自闭症,是一种复杂的神经发育障碍,病因至今尚未完全明确。Nlgn3基因与孤独症的发生密切相关,成为研究焦点。
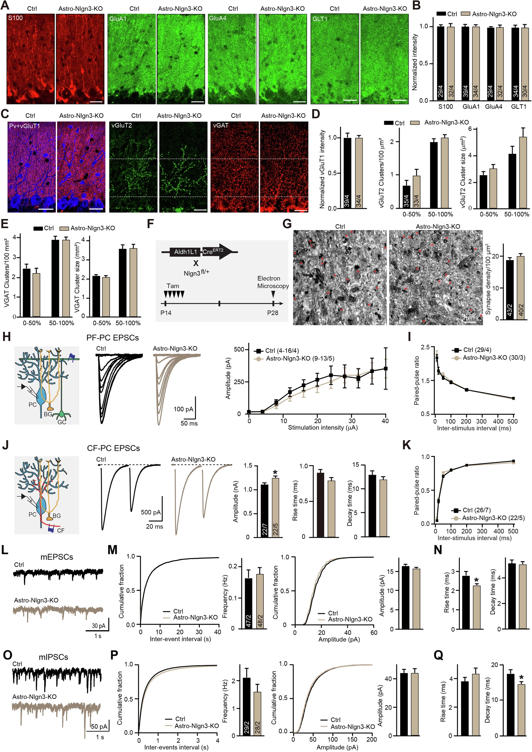
该研究中,科研团队利用基因编辑技术,在敲除小鼠星形胶质细胞中的Nlgn3基因后发现,小鼠星形胶质细胞的数量、形态、突触数量及功能均未发生明显变化,表明Nlgn3基因在星形胶质细胞中并不直接影响突触的数量和功能。

敲除星形胶质细胞中Nlgn3基因不影响胶质细胞的形态及突触的数量和功能。科研团队供图
而后,科研团队通过行为学实验发现,敲除Nlgn3基因后的小鼠社交行为并未减少,运动能力和焦虑水平亦未受影响,仅发生社交方式改变。
为探究Nlgn3基因在星形胶质细胞中的作用机制,科研团队利用华大时空组学技术,结合高精度测序平台,对小鼠大脑进行了“高清扫描”,发现Nlgn3基因在星形胶质细胞的胞体区域,而非末梢。这一发现或可解释敲除Nlgn3基因不影响突触数量和功能。
基于此,科研团队进一步发现,敲除星形胶质细胞中的Nlgn3基因,可改变多种细胞类型中基因表达,特别是与钙稳态通路相关基因。
科研团队推测,这是Nlgn3基因在星形胶质细胞中影响信息传导的方式之一。
据悉,该研究由深圳华大生命科学研究院、深圳湾实验室/北京大学深圳研究生院张勃课题组、斯坦福大学等机构共同完成。
