中国经济网北京5月4日讯(记者 佟明彪 苏兰)日前,第一届消费者权益保护“微课”和12315数据分析报告征集活动结果揭晓。经过专家评审,最终评选出18份12315数据分析报告和24件消费者权益保护“微课”短视频作品(获奖名单附后)。
据悉,本次活动共收到地方市场监管部门推荐的140份12315数据分析报告和203件消费者权益保护“微课”短视频作品。入选作品聚焦消费环境建设重点工作,突出地域特色和行业特色,从不同角度展现消保干部积极投身消费者权益保护事业,体现了消费者权益保护和12315创新实践工作成果。这些作品主题鲜明突出、内容实用性强、形式丰富多样,对学习交流消保工作经验做法、提升队伍能力素质、用好投诉举报数据、丰富消费提示宣传内容都具有很好的参考借鉴作用。
本次活动中入选的数据分析报告作者和消费者权益保护“微课”讲授者同时入选消保培训业务专家库,并在全国12315平台向各省市消费者权益保护机构共享专家信息。
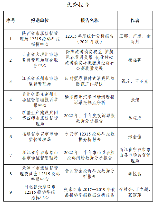
12315数据分析报告获奖名单



消费者权益保护“微课”获奖名单




